云鹰读书会2022第19期(总第100期)
2022-04-262022年4月21日上午,南开大学经济学院云鹰读书会在线上顺利进行,本次读书会由 2021级博士生朱柿颖指导推进,2020级本科生郑芊芊、刘璐薇、李子昂展示 Harberger, A. C. (1964). The measurement of waste. The American Economic Review 54(3), 58–76,由国际经济贸易系王永进老师、杨嗣强老师跟进指导。
特别鸣谢
本次云鹰读书会由南开大学国际经济贸易系
系友苏武康博士赞助支持
01|背景
无谓损失,也称为超额负担,是在没有生产社会最优数量的商品或服务时衡量经济效率损失的指标。由于Harberger对无谓损失的测量作出重要贡献,无谓损失三角形被称为Harberger三角形。本文关注的是如何衡量在任意给定的非最优位置的无谓损失,并给出了分析无谓损失的三角形方法的清晰而有说服力的推导。

这个领域最早可以追溯到1844年,工程师Dupuit对运用经济学原理评估公共工程很感兴趣。他指出,由税收或通行费引起的价格变化对消费者满意度的降低可能超过了其产生的收入。Dupuit在他的文章中将通过税收和通行费进行的资源转移(从消费者到国家)与由于低效率造成的资源损失区分开来,他将福利损失三角形描述为“纳税人和公共部门都损失了效用。”
洛桑教授、现代一般均衡理论的创始人Walras对Dupuit的工作提出了一些质疑。他指出:”消费者对一件商品的支付意愿不仅是其价格的函数,也是消费者收入和消费所有其他商品潜在效用的函数。Walras显然认为,这种依赖性使得Dupuit的消费者剩余概念过于具体,无法作为消费满意度的客观衡量标准,因此也不适用于无谓损失的衡量。
更广泛地说,Walras的批评可以被视为提出了效用的可比较性问题,包括跨人和跨时间的问题。Dupuit分析的要点是确定价格变化的福利效应的货币等价物。但是一定数量的货币可能产生不同个体之间或同一个体在不同时间的不同满意度。此外,收入的边际效用取决于价格,当不同情况下的价格不同时,福利比较就会出现问题。
之后,正如我们熟知的,Marshall,他那个时代最有影响力的经济学家,在他的《经济学原理》中推崇Dupuit图。Marshall创造了“消费者剩余”一词来描述价格线以上和需求曲线以下的区域,承认只有当收入的边际效用保持不变时,这才准确地反映了消费者福利的变化。
Harold Hotelling为Dupuit的方法提供了一个实际的辩护,他认为该方法依赖于需求曲线的性质,而这些性质很可能得到满足。Hotelling是一名数学统计学家,在一篇基于他在经济计量学会的演讲的文章中,开宗明义指出:“在本文中,我们将以修订的形式将这一论点基本上应归功于工程师Jules Dupuit”。Hotelling分析了在几个价格同时变化的情况下应用Dupuit方法的困难。这种情况似乎可以通过分别计算每种征税商品的无谓损失三角形来处理,将面积相加得到一个总数。不幸的是,每个价格变化的顺序会影响总的计算净损失!
Hotelling指出,如果所谓的“可积性条件”得到满足,这个问题就会消失。这本质上意味着交叉价格需求衍生品是对称的:也就是说,对于任何两个商品I和J,由于J的价格的单位变化而导致的商品I的消费数量的变化等于由于商品I的价格的单位变化而导致的商品J的消费数量的变化。然而,只有当收入效应不存在或者收入效应具有非常特殊的特征(如由相似偏好产生的特征)时,普通需求曲线才能满足可积性条件。Hotelling援引他的早期作品(1932年)认为,收入效应不太可能大到足以使普通需求曲线不适合构建Dupuit风格的三角形。
形成Harberger三角的右上边界的需求曲线可能不能满足可积性条件,但形成右下边界的供给曲线却可以,因为厂商的收入效应(理论上)是不存在的。因此,随后关于Harberger三角形测量的理论工作集中在需求曲线形成的方式上。牛津大学教授、《价值与资本》的作者John Hicks爵士重新评估了Marshall的消费者剩余概念,以及Marshall的需求曲线概念中剩余的模糊性。
Hicks在追踪不同价格对应的需求曲线的过程中,考虑了完全补偿消费者价格变化对其实际收入影响的概念实验。他将这种需求曲线和初始价格线之间的区域命名为“补偿变化”。Hicks还考虑了从消费者身上榨取他们愿意支付以避免价格变化的金钱对市场需求的影响,使用“等价变动”来指初始价格线和由此产生的需求曲线之间的区域。因此,Hicks描述了两种构建需求曲线的方法,这两种方法可以用来测量无谓损失三角;两者都保持效用不变,但它们不同,因为它们是基于不同的效用水平。补偿变动有效地将效用维持在价格变动发生前的水平,而等价变动将效用维持在价格变动发生后的水平。
基于补偿或等价变化的消费者福利指标具有令人满意的性质,从那以后,这一领域的经济学家一直对此感兴趣。具体来说,它们所基于的补偿需求曲线满足Hotelling的可积条件,即使几个价格同时变化,由此产生的福利计算也是唯一定义的。收入边际效用的内生变化并不影响这些指标,因为效用水平(根据结构)沿其长度保持不变。然而,补偿变动不同于等价变动,它们都不同于收入保持不变的Marshall消费者剩余.
在Hicks的基础上,经济学家们进行了许多拓展。Gerard Debreu (1951,1954)引入了另一种衡量净损失的方法,它被定义为如果消除扭曲,在不损失任何总效用的情况下,可以被放弃的社会资源的价值(或者分数)。James Meade (1955)分析了多重扭曲之间相互作用的福利后果,重点是关税和其他贸易限制。
到了20世纪50年代中期,很明显,对需求和供给条件的了解足以计算由于扭曲的价格而造成的福利损失——但在应用普通需求函数时,某些调整可能是必要的。在这个时候,经济理论中出现了两个重要的发展,它们与传统的福利分析无关,但却使任何测量无谓损失三角形的尝试复杂化了。
首先是严格的一般均衡理论的出现,这似乎意味着孤立地分析单一市场是不合适的,因为一个经济体中的所有市场都是相互影响的。特别是,Corlett和Hague(1953-54年)和Lipsey和Lancaster(1956-57年)呼吁注意这样一种可能性,即在一个市场中引入扭曲可能会通过减轻其他地方扭曲的影响而提高经济的效率。
第二个发展是对从个人偏好中获得良好的社会决策规则的困难的分析,这表明不可能产生一个影响异质消费者的政策的总体社会衡量标准——事实上,社会福利本身成为一个有问题的概念!由于全面的一般均衡模型实际上是不存在的,而且几乎任何可以想象的扭曲都会影响多个消费者的福利,因此消费者剩余的应用分析受到了阻碍。
02|引入
这就是本文产生的背景,尽管到20世纪50年代,无谓损失计量的理论已经非常成熟,但在Harberger的工作出现之前,经济学家很少估计无谓损失。
总的来说,经济学领域并未给予这个领域足够的关注。事实上我们不能只关注最优情况,因为我们并没有生活在帕累托边界上,在未来也不会。但是政策可以决定我们是靠近或者远离帕累托边界。(在多目标优化中,帕累托边界是所有帕累托有效解的集合)
用三个例子来说明这个问题。
1. 对于政策A和政策B之间的选择,有什么比政策A将我们推向帕累托边界,从而使整个经济每年获得大约2亿美元的收益,而政策B每年将获得大约3,000万美元的收益更相关的呢?
2. 作为税收改革优先事项的指南,有什么比以下知识:石油和天然气勘探商面临的税收漏洞(百分比损耗和资本收益)造成的无谓损失在总量上可能比公司所得税导致的所有其他低效率相关的无谓损失更大更有用的呢?
(注:税收漏洞并不是指没有税收,而是指税收政策、管理等方面存在的缺陷漏洞,比如针对石油和天然气,政府以各种名义征收多余的税,则会降低工人的工作效率、提高寻租等情况,则会产生无谓损失。)
3. 还有什么比这种可能性更诱人的呢,美国的关税,其间接影响是限制美国出口的均衡,通过这条路线,美国可以从部分利用美国在世界市场上的垄断力量中获得收益,这几乎抵消(或者可能完全或超过完全抵消)关税诱导的以更昂贵的国内产品替代更便宜的进口产品所造成的效率损失。
因此无谓损失的衡量是很有必要的。但为什么学界没有给予这个领域足够的关注,有四个可能的原因:
1. 即使是最简单的测量与特殊扭曲相关的无谓损失的尝试,也涉及对某些关键参数(需求弹性、替代等)使用数值,这可能根本无法获得,或者可能会有很大的误差。在许多情况下误差可能达到2或3倍。但是,另一方面,在这个领域,我们的专业判断是如此的不成熟,以至于能够把误差限制在两倍以内是非常有用的。尽管如此,那些希望自己的研究结果一丝不苟地精确的学者还是不会进入这个领域。
2. 虽然在假定没有其他扭曲的情况下,衡量一种特定扭曲的福利成本相对容易,但如果以一种考虑到其他扭曲存在的方式来进行衡量,则要困难得多。如果不存在其他扭曲,仅从存在一个最初的扭曲开始研究,表面上表面上会向最佳状态推进,但是其实最后的结果会远离帕累托最优。因此不能简单地假设不存在其他扭曲。因此,粗糙的衡量标准会误导我们,而正确的衡量标准很难找到。
3. 许多人发现很难将由于特定扭曲导致的效率损失与收入分配的变化区分开来,他们认为如果扭曲实际上被消除,收入分配的变化就会随之而来。其中,有些人无疑不愿意做那种为了比较不同个体或群体的福利变化而不得不做的假设,也就是假设不会影响收入分配。
4. 许多经济学家对消费者剩余这一概念持怀疑态度。尽管有可能制定不直接涉及消费者剩余概念的福利成本的度量,但最方便和最经常引用的福利成本的度量确实涉及这一概念。
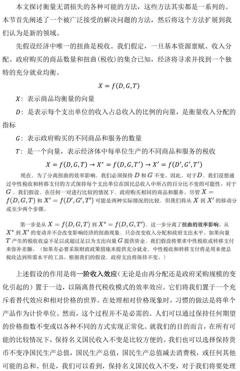
03|模型










04|优化
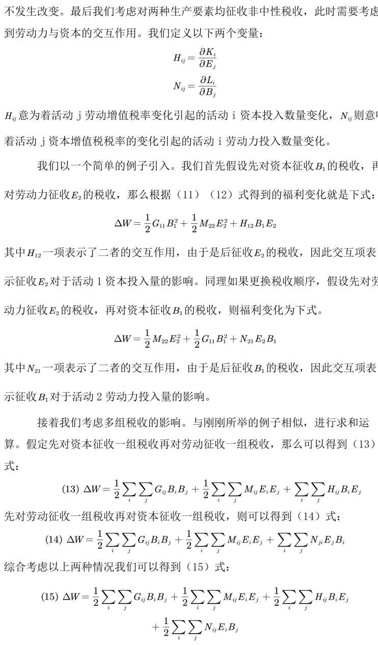
文章的第三部分主要是对前面的研究进行了一些优化和假设问题的探讨,主要包括:A将第二部分的公式化简为常见的形式,B讨论如何将除了税收以外其他的扭曲纳入分析,C讨论当排除资本存量不变的假设时出现的问题。
4.1 A



4.2 B

4.3 C


参考文献
[1] Hines, James R. Three sides of Harberger triangles. Journal of Economic Perspectives 13.2 (1999): 167-188.
[2] Harberger, Arnold C. The measurement of waste. The American Economic Review 54.3 (1964): 58-76.
下期预告
时间:2022年4月28日上午8:55-11:40
地点:南开大学经济学院圆阶305
论文:
D.R. Baqaee, 2018, “Cascading Failures in Production Networks”,Econometrica, vol. 86, no.5, pp. 1819-1838.
敬请期待!
文稿:郑芊芊 刘璐薇 李子昂
编辑:冯双婷 刘东辰
审校:王永进
2022年4月26日
