云鹰读书会2022第25期(总第106期)
2022-06-062022年5月26日上午,南开大学经济学院云鹰读书会在线上顺利举行,本次读书会由2018级本科生胡丹阳指导推进,由2020级本科生方嘉希、葛温璐、高伟翔、程思蕊展示Baily, M. N, C. Hulten, and D. Campbell的论文“The distribution of productivity in manufacturing plants.” Brookings Papers: Microeconomics 187-249.由国际经济贸易系杨嗣强老师跟进指导。
特别鸣谢
本次云鹰读书会由南开大学国际经济贸易系
系友苏武康博士赞助支持
引言
过去的传统分析中,制造业生产率增长的分析都直接或间接地建立在一个模型上,在这个模型中,完全竞争的相同工厂对冲击整个行业的力量做出相同的反应。用这一框架获得的增长率被估计出来后被用作讨论有关资本积累、研究和发展、贸易或其他问题的基础。这与产业组织的文献形成了鲜明的对比,在这类文献中,完全竞争被视为一种不寻常的市场结构,企业之间的差异得到了详细的研究。
在20世纪8、90年代,人们对改进生产率分析的微观经济学以及用产业组织模型来重新整合它的兴趣大大增加了。
首先是在理论上,现代产业组织理论为企业生产率动态研究提供了分析范式。20世纪80年代以后 Javonovic等人发表的关于企业动态行为的几篇重要理论文献,都是研究产业变迁动态均衡模型的。与新古典企业模型相比,企业动态行为理论具有两个显著的特点:一是从同质性转向异质性,二是从静态分析转向动态分析。
然后是企业层面的微观数据的获得上。自1970年以来,随着大型数据库和相关计算能力的革命性进步,以及大量微观数据获得途径的迅速增加,各国相继开发并有条件地开放各自的行业普查或企业调查数据库,为研究企业生产率提供了数据支持,极大地促进了企业生产率研究。以美国为例,纵向研究数据库LRD是研究美国工业企业生产率的重要数据库。该数据库由美国普查局开发,涉及五种不同的普查和11种不同的年度调查。LRD最主要的信息来源是制造业普查(census of manufactures,CM)和年度制造业调查(annual survey of manufactures)。
这篇论文在前人的理论基础和现有的企业数据条件基础上,试图用产业组织模型重新整合生产率分析的工作的实证基础,通过探索工厂之间的异质性,以了解单个工厂如何在一个行业内移动,哪些工厂对生产力的增长贡献最大,以及工厂的进入和退出对行业增长有多重要。最后整理出关于解释生产率分布及其随时间演变的适当模型的不同观点。
一 生产率分布和生产率动态的基本理论



二 行业生产率增长的分解方法

三 工厂动态的四种模式:
①工厂生产力的分布可能是随机抽取每个时期的生产力水平或测量误差的结果。

②工厂生产率的分布这可能是生产率增长而非水平随机抽取的结果


③工厂间的生产率分布可能是工厂经营年份长短不同的结果。


④工厂间生产率的分布可能只是反映了永久性的工厂异质性


四 工厂的生产力效应

一.规模回报和利用率效应


二.管理能力的差异


三.劳动力素质的差异

五 数据




六 工厂在生产力分布中的运动




七 测试生产力排名



八 基于生产力等级的转型


九 生产力的回归分析


a.保持者的OLS回归



b.进入者的OLS回归

c.工厂退出产业的概率:

d.工资与劳动质量、生产力的关系:

e.生产率增长的结果:



f.规模收益:

总结
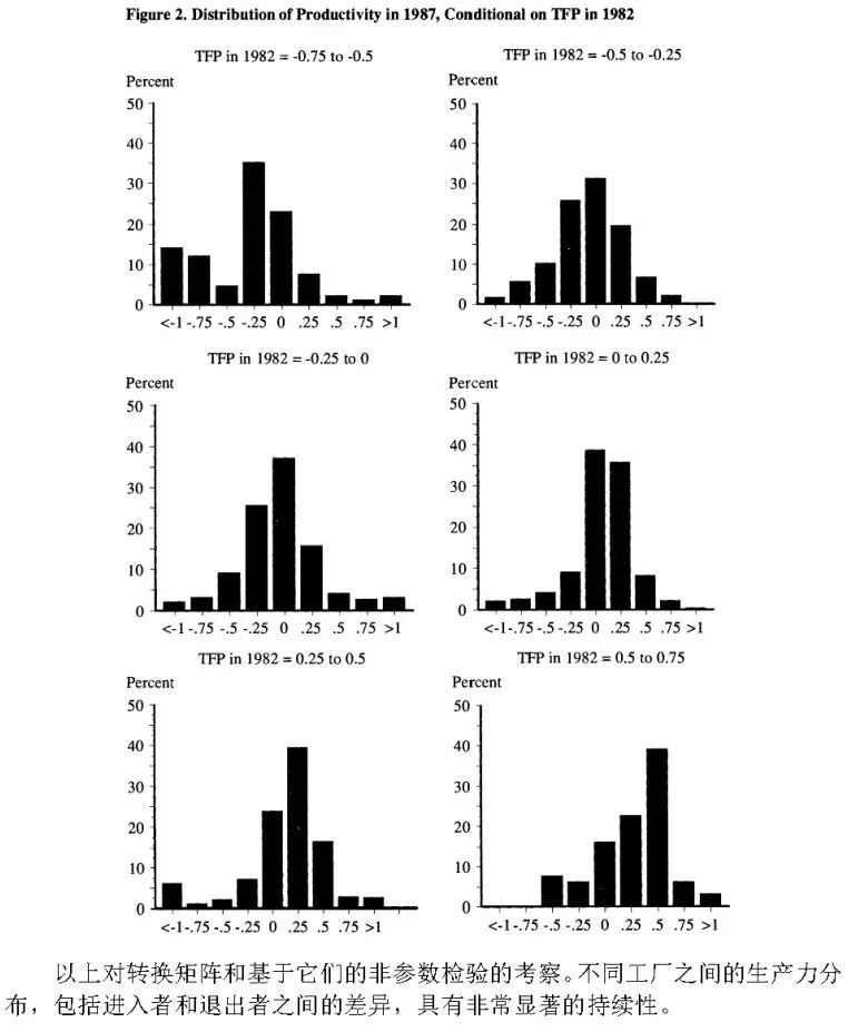
针对前面提出的四个模型,工厂生产率向均值收敛的回归表明了随机冲击的重要性,过渡矩阵中可以观察到显著的持久性和持工厂固定效应,数据的整体模式可以用随机冲击/测量误差情况(图1A)和工厂固定效应情况(图1D)的组合来描述。
首先观察到的是,相对生产率具有很强的持久性。回归所得到的工资与生产率的关系表明工人素质的差异不是相对生产率持续存在的主要原因,管理质量(广义上包括技术选择和产品选择)则更加重要。本文的数据不支持卡夫和巴顿模型中负偏态的分布结果,也不支持Lucas假设的 “控制范围”效应中对存在最优的企业范围分布使管理能力的效用最大化的论述。但支持Kim Clark所建议的框架:即使在同一家公司,生产同样产品的工厂,其生产力也有着巨大的变化,而且这种变化似乎是持续存在的。在案例中,经营良好的工厂在很长一段时间内表现高于平均水平,而经营不善的工厂则长期保持疲弱状态,优秀的管理团队的工厂在市场条件或技术变化时也总是能保持良好表现。
其次,将20世纪70年代中期的早期时期与后期时期进行比较时,会发现一些生产率分布和进入和退出模式和变化,归结为以下几点:
①创新的剩余模型并没有描绘出大多数工厂的特征,年份较大的工厂的产量只比新工厂低一点,恢复期的生产率增长结果中,年份较大的工厂恢复的反而更快。
②在进入者和退出者的数量以及决定工厂退出的因素方面,有证据支持Jovanovic、Ericsson、Pakes提出的工厂动力学模型,工厂的决策不仅取决于其自身的发展水平,还取决于活跃在该行业的所有其他公司的发展水平,以及外部竞争的状况。投资策略中存在动态理性预期和纳什均衡。但由于大多数进入者和退出者都是非常小的工厂,这个理论只是制造业整体表现的一个方面。
③一个典型的进入产业和一个典型的离开产业的工厂的生产力会远低于平均水平并不是一个很普遍的模式。新进入工厂的生产率会使整个产业的平均生产率提高,因为规模较小、生产率较低的工厂退出,留下生产率较高的进入者作为幸存者。高生产率工厂的产出份额的增长,相对生产率较低的工厂正在失去市场份额,使该行业平均生产率提高。
④对于工资与生产率的关系,高薪的新进入者可以获得高质量的工人,但年份较大的工厂无法利用高薪的优势,支付高工资确实会增加工厂倒闭的可能性。
总之,来自同一公司的其他工厂和所研究工厂的一些共同的特征,能够影响工厂的生产率水平和增长速度,进一步导致产业内的工厂选择进入或退出,和其在产业内的地位和份额的改变。
参考文献
[1]Baily, Hulten and Campbell(1992), Productivity Dynamics in Manufcacturing Plants.
[2]Francis X. Diebold and Glenn D. Rudebusch(1999). Have Postwar Economic Fluctuations Been Stabilized?
[3]Bartelsman and Dhrymes (1992), Productivity Dynamics: U.S. Manufacturing Plants, 1972–1986.
[4]Davis and Haltiwanger(1991), Wage Dispersion Between And Within U.S. Manufacturing Plants,1963-1986.
[5]Hall (1988), The Relation Between Price And Marginal Cost In U.S. Industry.
[6]Mairesse and Griliches(1990),Heterogeneity In Panel Data: Are There Stable Production Functions?
[7]Olley and Pakes (1990), The Dynamics Of Productivity In The Telecommunications Equipment Industry.
[8]Timothy Dunne(1991), Technology Usage in U.S. Manufacturing Industries: New Evidence from the Survey of Manufacturi
文稿:方嘉希 葛温璐 高伟翔 程思蕊
编辑:刘书渊 程一然
审校:王永进
2022年6月6日
