云鹰读书会2022第44期(总第125期)
2022-12-122022年11月28日上午,南开大学经济学院云鹰读书会在圆阶303教室“国际经济与贸易科研训练:实证”课堂上顺利进行,本次读书会由2020级本科生魏怡萍、王英至、王博石同学展示Fernando Alvarez的论文“Capital Accumulation and International Trade.”, Journal of Monetary Economics, 91 (C):1-18.,由国际经济贸易系冯笑和杨嗣强老师跟进指导。
特别鸣谢
本次云鹰读书会由南开大学国际经济贸易系
系友苏武康博士赞助支持
00|摘要
本文将资本积累引入了 EK 国际贸易模型,并在每一期保持贸易平衡,研究了关税变化对世界稳态和过渡动态的影响,经过校准之后的模型可以用于评估全球取消贸易关税所带来的短期和长期收益。本文也分析了全球资本趋同以及相对资本和收入趋同的决定因素和重要性。同时也与类似的静态模型进行了实证和规范两方面的对比,并且比较了稳态福利和完全动态的福利收益。

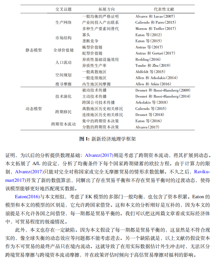
01|引言


02|封闭经济中的增长





03|n个国家的增长和(无成本)贸易


04|稳态均衡

05 | 动态:小型开放经济体

06|动态:对称(无成本)贸易的世界经济体



07|校准和反事实分析








08|结论

参考文献
1.何兴容, 陈勇兵, 凡福善, 2010. 相对要素价格均等化: 理论模型与实证检验[J]. 财经科学(2): 9.
2.鞠建东, 陈骁, 2019. 新新经济地理学多地区异质结构的量化分析: 文献综述[J]. 世界经济, 42(9): 24.
3.ALVAREZ F, 2017a. Appendix of Capital accumulation and international trade[Z].: 1-25.
4.ALVAREZ F, 2017b. Capital accumulation and international trade[J]. Journal of Monetary Economics, 91: 1-18.
5.ALVAREZ F, LUCAS R E, 2007. General equilibrium analysis of the Eaton–Kortum model of international trade[J]. Journal of Monetary Economics, 54(6): 1726-1768.
6.EATON J, KORTUM S, 2002. Technology, Geography, and Trade[J]. Econometrica, 70(5): 1741-1779 [2022-12-08].
下期预告
时间:2022年12月1日上午8:55-11:40
地点:南开大学八里台校区经济学院圆阶303教室
论文:
B.Ravikumar, Ana Maria Santacreu, Michael Sposi(2019,JIE):
Capital accumulation and dynamic gains from trade.
文稿:魏怡萍 王博石 王英至
编辑:冯双婷 程一然
审校:冯笑
2022年12月12日
