云鹰读书会2023第24期(总第151期)
2023-06-042023年5月29日上午,南开大学经济学院云鹰读书会在圆阶205教室“国际经济与贸易科研训练:理论”课堂上顺利进行,本次读书会由2021级本科生王润东、李昕宸同学展示Tat-How Teh and Julian Wright的论文” Intermediation and steering: Competition in prices and commissions”, American Economic Journal:Microeconomics,14(2),281-321,由国际经济贸易系王永进老师跟进指导。
特别鸣谢
本次云鹰读书会由南开大学国际经济贸易系
系友苏武康博士赞助支持
摘要
我们讨论了消费者可以被知情的利润最大化中介进行引导的市场均衡。中介通过推荐企业来引导消费者,并同时考虑企业提供的佣金和他们设定的价格。这种引导导致更高的佣金和消费者面临的价格,因此消费者只有在他们的搜索成本足够高时才会从中介中受益。引导扭转了竞争与价格之间的正常关系,价格随着竞争企业数量的增加而增加。我们使用该框架研究各种政策,包括佣金上限(绝对或相对)、佣金披露、促进信息提供以及对不当建议的处罚。最后讨论了企业不对称,中介设定费用和存在多个中介的情况。
目录
一、 引言
1.1 背景
1.2 关键问题
1.3 基本框架
1.4 存在引导的市场的特征
1.5 相关文献与本文的创新
二、 模型建立
2.1 消费者
2.2 详细
2.3 搜索
2.4 企业
2.5 均衡
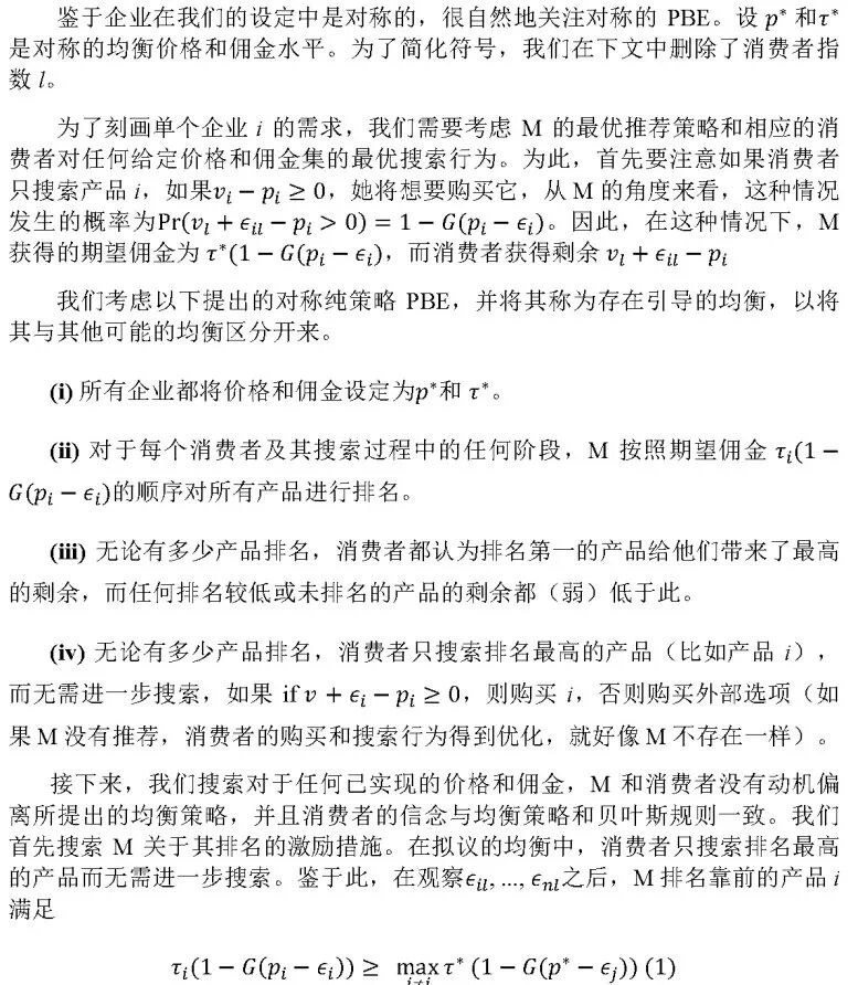
三、 均衡分析
3.1 需求推导
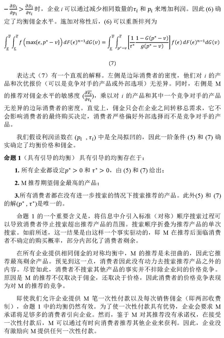
3.2 均衡价格和佣金
四、 引导的影响
4.1 价格和佣金
4.2 引导对福利的影响
4.3 存在引导时市场的就和准入
4.4 与无中介情况的比较
五、 政策建议
六、 拓展内容
一、引言
1.1 背景
在许多市场中,消费者在搜索之前往往不知道可用产品的适用性,他们依赖信息中介的建议。保险经纪人就合适的保险产品提供建议;金融经纪人就合适的金融产品提供建议;医生就合适的治疗方法和药物提出建议;在线平台为消费者对卖家进行排名;搜索引擎根据搜索查询对广告进行排名;专业零售商就哪些制造商的产品更合适提供建议。在这些市场中,企业(即产品供应商)经常向中介机构提供财务激励,以影响他们的推荐。然后,这些激励措施会促使中介机构将消费者引向利润更高的产品,这可能会以消费者为代价——这种现象被称为“引导”。
1.2 关键问题
虽然信息中介在帮助消费者找到合适的产品方面发挥着重要作用,但引导的可能性引起了学术界和政策制定者的极大兴趣和关注。在医疗保健领域,人们越来越担心医疗建议会因制药企业给医生的回扣而受到影响。首先,在保险和财务咨询领域,普遍使用佣金来补偿经纪人已导致一些司法管辖区做出监管反应。其次,就在线市场而言,一个关键问题是,鉴于它们将消费者引向支付更高佣金的企业的能力,消费者的最大利益是否真的得到了很好的满足。
这些不同行业的共同担忧提出了几个关键问题:
(i)佣金支付是否系统地扭曲了中介机构提供信息的方式?
(ii)引导如何影响企业的定价和消费者的搜索行为?
(iii)面对这种引导,企业之间的竞争是否仍然有效?
(iv)可以使用哪些政策来解决佣金和指导引起的扭曲?
1.3 基本框架
为了回答这些问题,我们开发了两个或多个横向差异化定价企业之间的竞争框架,以及一个信息中介,当消费者从企业购买商品时,该信息中介从企业那里收取佣金。与之前的文献相比,我们模型的新颖之处在于,我们研究了在可以引导消费者的情况下,企业如何在价格和佣金方面进行竞争。企业的价格对中介的推荐很重要,因为价格会影响消费者想要从推荐的企业购买的可能性,因此也会影响中介收到相应佣金的可能性。如果中介推荐了一家价格过高的企业,那么消费者在考察后就不会购买推荐的产品,如果此时停止搜索,中介也得不到任何佣金。而且由于从企业的角度来看佣金是边际成本,它们也会推高零售价格,从而导致企业在是否通过提供更低的价格或更高的佣金来竞争方面产生有趣的紧张关系。在最近的研究中,我们认为设备资助的平台倾向于在设定佣金时内化消费者的利益,因为平台的部分收入通过更低的准入价格或更好的平台质量转移回去了。该机制的关键是,给定卖家数量,佣金会对卖家价格产生影响。本文表明,在平台竞争和卖家自由进入的情况下,这一机制得到了加强,我们刻画了均衡佣金率的决定因素和比较静态量。我们的主要研究问题是市场环境如何影响卖家的佣金率,以及从消费者福利的角度来看,卖家的佣金率是否过高。
更具体地说,在我们的模型中,消费者承担搜索成本以顺序了解每个产品的价格和匹配值(即搜索),并且他们从中介处获得关于他们应该搜索产品的顺序的建议(即产品排名)。中介拥有关于消费者匹配值和产品价格的私人信息,但其关于匹配值的信息是不完善的,因为它没有观察到消费者匹配值的组成部分。这个特征意味着中介必须考虑到如果产品没有足够高的盈余,消费者将不会购买推荐产品的可能性。因此,与现有文献相比,我们提供了一个模型,其中中介提供信息的动机不是外生假设的,而是来自均衡考虑。
在我们的模型中,中介不能承诺特定的推荐规则。因此,中介对产品的排名是由期望佣金驱动的,而期望佣金又取决于实际佣金和每种产品提供的消费者剩余。结果,企业在佣金和价格上展开竞争。这些考虑约束中介的建议并产生平滑的需求函数。我们最初假设企业是对称的,允许我们建立一个对称的纯策略均衡的存在,在这个均衡中,消费者理性地只搜索中介排名最高的产品,这也是均衡中剩余最高的产品。
在此框架下,我们研究了存在引导的市场和福利影响。我们首先比较始终为消费者提供最佳排名的假设无偏见中介与根据我们的均衡特征对产品进行排名的中介之间的均衡结果。我们的第一个结果表明,当中介引导时,与没有引导的情况相比,它会导致正佣金和更高的均衡价格。当存在引导时,企业使用佣金来试图操纵建议,以便(部分)避免价格竞争。企业将这些佣金费用转嫁为更高的价格。在对称均衡中,所有企业都提供相同的高佣金,因此实际上没有一家企业从提供佣金中获得优势,事实上,它们的整体状况反而更糟。
基于标准的经济直觉,人们可能认为在企业之间引入额外的竞争可以纠正上述价格扭曲。然而,我们表明引导逆转了竞争与价格之间的标准(负)关系。具体来说,当有更多的竞争企业时,每家企业都有更大的动机“欺骗”竞争对手——通过提供更高的佣金来试图获得更高的排名。竞争的企业数量越多,对消费者的均衡价格就越高。因此,我们的模型捕捉到了保险业内部人士所描述的“反向竞争”,即保险企业之间的竞争被发现会推高佣金而不是压低价格(Hunter,2006 年)。
在我们的模型中进行引导会导致消费者剩余和福利减少,即使中介提供了均衡产品的无偏排名。这反映出引导引起的价格上涨减少了消费并导致无谓损失。鉴于上述引导的负面影响,一个相关的问题是信息中介的存在是否有益。为此,我们考虑了一个没有中介的替代市场,消费者在其中随机搜索,因此产品匹配度较差。然而,他们受益于较低的最终价格。由于这两种相反的影响,我们表明,当搜索成本足够低时,信息中介的存在会降低消费者剩余和福利,否则会增加消费者剩余和福利。
为了遏制引导对消费者和福利的负面影响,我们探索了几种政策措施。我们表明,通过诱导消费者搜索中介排名最高的产品以外的产品,强制披露佣金有助于降低佣金水平,从而实现均衡价格,从而增加消费者剩余和福利,以及通过中介销售的企业的总利润。我们还表明,通过增加消费者对他们的匹配选择和价格的信息(例如,通过提供此类信息的中立评论网站)来减少消费者对中介的依赖会产生类似的积极效果,就像对被发现提供不当建议的中介进行处罚一样。最后,我们表明,对企业的佣金水平设定上限是实现类似效果的更直接方式,但对价格与佣金比率设定上限(例如美国 2012 年平价医疗法案)可能会产生相反的效果。
1.4 存在引导的市场的特征
更一般地说,我们的模型强调了政策制定者识别具有引导能力的市场的重要性,因此他们可以考虑此类市场行为的非标准方式,包括:
• 企业数量减少(例如,由于产品供应商的整合)导致佣金较低,因此最终价格与在这种情况下通常预期的较高价格形成鲜明对比。
• 虽然由于企业和中介都拥有市场力量而导致双重边缘化,但两部制关税不会消除这种扭曲,因为通过佣金引导消费者的竞争将继续抬高价格。
• 事实上,由于存在大量竞争企业,即使中间商无法控制价格,结果也接近于垄断结果。
• 中介机构之间的竞争可能无济于事。
1.5 相关文献与本文的创新
Armstrong 和 Zhou(2011 年)、de Corni`ere 和 Taylor(2019 年)、Hagiu 和 Jullien(2011 年)以及 Inderst 和 Ottaviani(2012a,2012b)都认为中介会影响消费者从哪些产品或企业购买产品并从销售中收取佣金.
在 Armstrong 和 Zhou 的模型中,假设(不知情的)消费者只考虑中介推荐的产品/企业,即使这可能不合理。这意味着中介没有向消费者提供剩余产品的动机,并且总是推荐支付最高佣金的产品,在这种情况下,推荐没有信息价值。Armstrong 和 Zhou 还发现引导导致比随机搜索基准更高的零售价,但由于推荐不会改善产品匹配,因此在他们的设定中引导总是对消费者不利(相对于随机搜索基准)。
与 Inderst 和 Ottaviani 的工作一样,我们允许消费者理性地选择是否遵循中介的推荐,并将推荐明确地建模为信息丰富的战略沟通。为了在这种情况下在佣金和推荐之间产生平滑的权衡,Inderst 和 Ottaviani 假设中介机构在推荐匹配度较差的产品时面临外生成本(例如,说谎或声誉成本)。如果没有这样的假设,他们会得到中介总是推荐支付最高佣金的产品,并且该推荐在均衡时变得无信息。在他们的模型中,(信息性)推荐不受价格影响,因为中介只关注产品的适用性,这意味着在均衡中,企业只在佣金方面竞争,然后设定最高价格以提取全部消费者剩余。相反,考虑到中介不确定消费者在推荐后是否一定会购买产品,中介关心我们设定中的消费者剩余。这使我们能够研究现有文献中缺失的价格竞争和佣金竞争之间的相互作用。这也意味着,即使我们研究与 Inderst 和 Ottaviani 类似的政策干预,我们的结果是由价格效应驱动的,而当企业之间存在成本不对称时,他们的结果是由分配效应驱动的。
de Corni`ere 和 Taylor 考虑了垂直整合中介偏向其下游子企业的推荐的影响。他们表明,如果下游企业的战略工具使得企业加价的增加也增加了提供给消费者的净效用(例如纯质量竞争),那么有偏见的建议可能是有益的,但这种偏见在相反的情况下可能是有害的(例如纯粹的价格竞争)。我们模型中的推荐竞争对应于他们分类中的后一种情况,但危害理论与他们的不同,因为在我们的设定中,推荐不偏向于均衡路径。Hagiu 和 Jullien 调查了中介机构干扰消费者搜索过程以延长他们搜索企业产品的时间的动机。这两项工作都假设推荐中的“偏差”程度由中介选择,然后在消费者访问中介之前由企业和消费者观察。增加每次访问收入和吸引消费者之间的中介权衡,如果偏差程度不可观察,则偏差最大。这些论文中的时间意味着企业无法影响推荐,因此推荐竞争的问题没有实际意义
Hunold 和 Muthers(2017 年)也考虑了我们关注的佣金支付与销售概率之间的类似权衡。在他们论文中的一个例子中,他们考虑了一家零售商从两种产品中选择哪一种来推荐给消费者,如果消费者觉得推荐的产品不合适,他们也可以走开。然而,他们的例子还基于这样的假设:消费者从不购买不推荐的产品,即使他们知道不推荐的产品更适合他们。此外,他们的表述排除了佣金和价格之间的任何相互作用。最后,他们论文的重点非常不同,即转售价格维持 (RPM) 如何影响市场结果。
现有的上述引导模型大多假设只有两种产品,因此无法研究竞争对市场结果的影响。这是因为,在有引导的市场中,通常将双头垄断结果与垄断结果进行比较的方法不适用,因为当中介只有一种产品可供推荐时,引导是不可能的。据我们所知,唯一的例外是 Armstrong 和 Zhou(2011 年),但他们依靠数值模拟来探索竞争如何影响市场结果。相比之下,我们提供分析结果,显示竞争如何影响引导市场的价格和佣金水平,以及引导市场与标准市场的行为有何不同。
近期关于引导的另一股文献考虑了搜索引擎的设计决策,并解决了这些平台是否可能想要偏向他们的搜索结果(de Corni`ere 和 Taylor,2014 年;Chen 和 He,2011 年;Eliaz 和 Spiegler,2011 年;怀特,2013)。在这些模型中,平台本质上固定了企业和消费者在各自做出决定之前观察到的结果质量(或建议)。这意味着企业无法竞争推荐,因此任何推荐偏差都不会源于企业提供的经济激励,而是源于平台扭曲企业竞争的动机,以便最大化它可以通过 lump-向企业收取费用或通过销售广告收取费用。因此,在偏向其推荐时,该平台面临着使用搜索引擎的买家数量减少与每个买家产生的利润更高之间的权衡,这反映了一种与我们自己的机制截然不同的机制。另一个区别是,在除 de Corni`ere 和 Taylor (2014) 之外的大多数论文中,结果质量是一个纯粹的垂直概念,而我们的论文侧重于水平差异化。
二、模型建立
在讨论我们模型中的关键假设之前,我们首先设定我们的模型。我们的模型有 n 个对称的横向差异化企业、一个遵循利润最大化策略的中介 M 和连续单位的消费者。中介只提供信息并收取佣金,但不设定任何价格或费用,我们假设其成本归一化为零。
2.1 消费者

2.2 企业的规模与创新强度

2.3 企业的创新质量

2.4 企业

2.5均衡
2.6 对模型设定的讨论

三、均衡分析
3.1需求推导



3.2 均衡价格和佣金


四、引导的影响

4.1 价格和佣金

4.2 引导对福利的影响

4.3 存在引导时市场的竞争和准入


4.4 与无中介情况的比较

五、政策影响



六、拓展内容
本节探讨了我们基础模型的三个扩展。第 6.1 节考虑了不对称企业的情况。6.2 节探讨了 M 设定佣金水平的情况。最后,第 6.3 节探讨了竞争中介的情况。为了使内容简短,我们重点介绍本节中的主要观点,并将命题的更多细节和形式证明归入在线附录的 C 节。
6.1 不对称企业

6.2 中介设定费用

6.3 多个中介的情况

七、结论
通过纳入中介和消费者都拥有部分信息的事实,本文提供了一个新的框架来研究中介的引导,在该框架中,企业在价格和佣金方面进行竞争以吸引不知情的消费者。
在我们的框架中,正是非均衡路径引导推动了我们发现的有趣的市场结果。由于企业在推荐佣金方面展开竞争,价格最终会上涨,而事实上,企业、消费者和整体福利最终会因引导的可能性而受到损害。令人惊讶的是,我们发现更激烈的企业竞争导致更高的佣金和更高的价格。然而,尽管如此,如果消费者面临足够高的搜索(或搜索)产品成本时没有信息中介,消费者剩余和福利将会降低。我们表明绝对佣金上限、佣金披露、消费者教育和对不当建议的惩罚等政策可以降低价格,增加消费者剩余和福利。
我们的框架可以在几个主要方向上进行有效地扩展。在我们目前的设定中,消费者只会理性地搜索排名靠前的产品。虽然消费者通常只会评估他们的顾问推荐的产品,或在线中介中排名第一的产品,但有时他们可能想要搜索推荐企业以外的产品似乎是合理的。我们通过允许消费者的搜索成本为零的可能性(即知情消费者)或消费者观察到佣金的某种可能性(这样,如果他们观察到更高的佣金,他们可能会搜索不止一次超出预期)存在在第 5 节中考虑了这种可能性。我们还在第 6 节中考虑了在有两家企业成本不对称的情况下,如果更高成本的企业被推荐,在搜索成本很低的情况下消费者会进行进一步搜索的可能性。
或者,我们可以考虑这样一种可能性,即消费者有一些关于他们的匹配值的信息无法传达给中介,或者中介只能不完全地观察到消费者-产品匹配值,因此使消费者产生了即使在对称均衡中也继续搜索的动机。我们相信我们的均衡结构的核心观点,即中介有动机通过信息性推荐向消费者提供剩余,因为它希望增加消费者购买推荐产品的机会,会这种设定下继续成立。如果中介的信息不是太嘈杂,消费者根据提供的排名搜索应该还是最优的。然而,由于与均衡推荐的相互作用,消费者面临的搜索问题通常是不稳定的,因此在这种环境中确定精确的均衡具有挑战性。这种可能性对未来的研究仍然是一个有趣的挑战。
最后,提供关于质量的信息是信息中介可以提供的另一个重要角色,我们像大多数文献一样抽象化了中介这部分的作用。未来的研究可以探索在这种情况下引导的影响。
参考文献
Tat-How Teh and Julian Wright. Intermediation and steering: Competition in prices and commissions, American Economic Journal:Microeconomics,14(2),281-321
文稿:王润东 李昕宸
编辑:刘书渊 程一然
审校:王永进
2023年6月4日
