云鹰读书会2025年第5期(总245期)
2025-11-012025年10月24日晚上,南开大学经济学院云鹰读书会在圆阶305教室“国际经济与贸易科研训练”课堂上顺利进行。本次读书会由2023级本科生陈浩、卢源庚和王书林同学展示Melitz M J, Ottaviano G I P(2008)的论文“Market Size, Trade, and Productivity”, Review of Economic Studies,在此基础上学习了Bagwell K, Lee S.H.(2020)的论文“Trade Policy under Monopolistic Competition with Firm Selection”,Journal of International Economics,由国际经济贸易系冯笑老师跟进指导。
特别鸣谢
本次云鹰读书会由南开大学国际经济贸易系
系友苏武康博士赞助支持
摘要
本文采用对称的两国版本的Melitz-Ottaviano(2008)模型,分析了单边贸易政策、有效贸易政策和纳什贸易政策的影响。本文研究表明:第一,以全球自由贸易为起点,一个国家可以通过实施以下3种政策改善本国福利:(1)小幅增加进口关税;(2)在贸易成本很低并且生产率分散度很高的条件下,小幅增加出口补贴;(3)以适当的比例同时小幅提高进口关税和出口关税。然而,以上3种政策均会使贸易伙伴国的福利受损。第二,在市场均衡时,由于外部性的存在,市场可能会提供过多或过少的企业进入,这由模型参数决定。基于此结论,即使在对称贸易政策的框架下,全球自由贸易通常不是有效的。第三,基于对称纳什均衡,两国可以通过同时小幅削减进口关税、出口关税或进出口关税来共同获益。第四,更一般的,本文证明纳什均衡不是有效的,而“政治最优”的贸易政策是有效的,这表明贸易条件外部性的关键作用。第五,本文讨论了MO模型和CES偏好函数模型关于出口补贴贸易政策的不同研究结论及原因。
目录
一、研究背景
二、模型设定
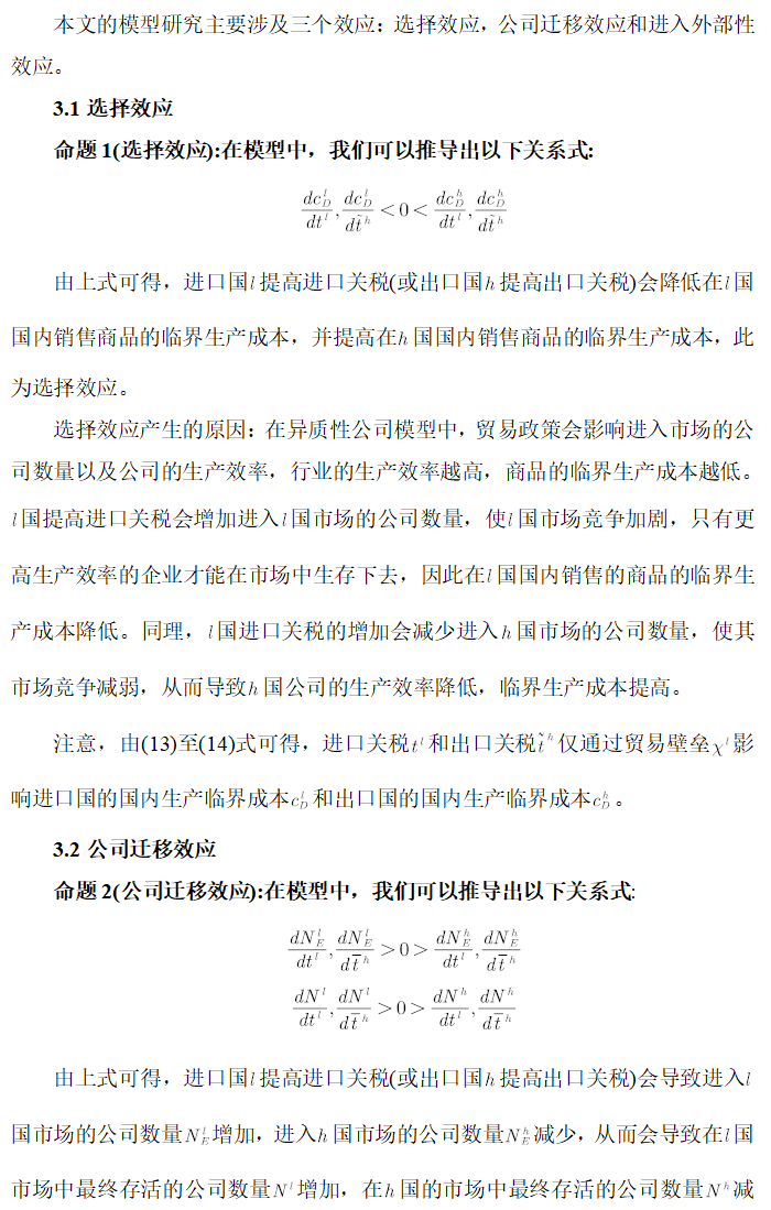
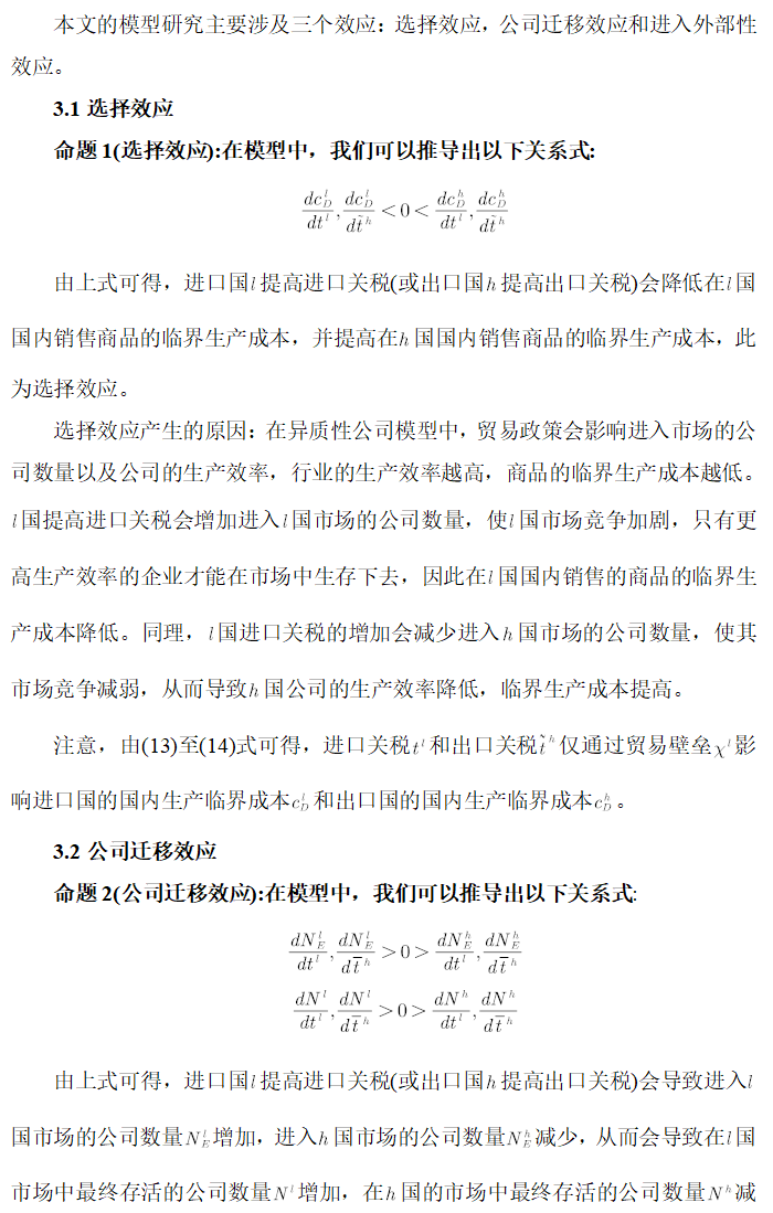
三、模型效应
四、单边贸易政策
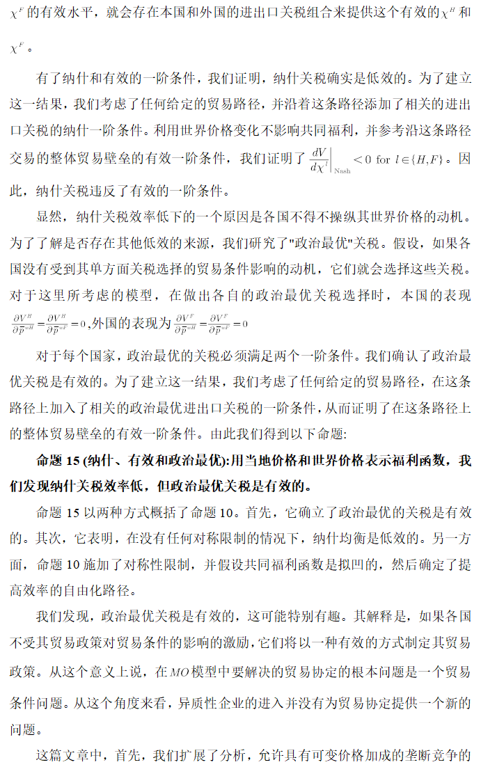
五、有效和纳什贸易政策
六、贸易条件的基本原理
七、二次偏好与CES偏好
八、结论
1. 研究背景
目前,很多文献研究了贸易协定的经济作用。在标准的贸易条件模型中,贸易协定的目的是为了帮助各国逃离贸易条件所导致的囚徒困境。该模型为关贸总协定(GATT)和世贸组织(WTO)谈判降低关税上限的措施提供了理论依据,但并没有对世贸组织严格限制出口补贴的做法提供合理的解释。此外,目前利用异质性企业模型对贸易政策进行研究的文献较少。基于这些考虑因素,本文将基于Melitz-Ottaviano(2008)异质性企业模型对贸易政策进行分析,并探究各国单方面实行以邻为壑的出口补贴政策的激励条件。
虽然在关贸总协定(GATT)成立初期,出口补贴的处理方式相当宽松,但在WTO框架下,出口补贴(除特定例外情形外)已被全面禁止。与之形成对比的是,WTO成员国可以自由地征收不超过关税上限(通过谈判达成)的非歧视性进口关税。在标准的贸易条件模型中,较高的进口关税通常会对一个国家的贸易伙伴产生负的贸易外部性,而较高的出口补贴通常会为该伙伴提供正的贸易外部性。同时该模型表明,与基于共同福利得出的有效出口补贴水平相比,各国政府基于政治经济目标实施的出口补贴政策往往“力度不足”。标准的贸易条件模型的结论与世贸组织禁止出口补贴的做法形成了鲜明对比,这表明世贸组织对出口补贴的限制可能过于严格,或者标准的贸易条件模型缺少了一些重要的东西。在此研究背景下,本文将基于异质性企业模型,为出口补贴的相关贸易政策提供的新理论视角。
与已有研究相比,本文的创新性体现在以下四个方面:
首先,在自由进入、不完全竞争和异质性企业的研究框架下,大量文献基于含外部商品的两部门模型研究了贸易政策。在古诺竞争下,Venables(1985)建立了企业迁移效应和Metzler悖论,其研究表明:一个国家可以通过实行小幅提高进口关税或出口补贴的政策改善本国福利,其中出口补贴政策更优但是需要线性需求的假设。在Venables (1985)的模型基础上,Bagwell和Staiger (2012b) 作了进一步分析:在线性需求的假设下,他们研究表明实现自由贸易的总关税是有效的,他们利用该模型发展了与上述结论相平行的单边贸易政策结论,并在对称纳什均衡中发展了自由化路径的相关结论。相比于以上文献,本文的贡献是在具有垄断竞争和异质性企业的模型中刻画了单边、有效和纳什贸易政策,并在以邻为壑的出口补贴政策的激励条件和商品差异化、贸易成本、生产率分散性的相关参数之间建立了联系。此外,由于在本文模型中全球自由贸易通常不是有效的,因此,本文模型中同时禁止出口补贴和进口关税得到的支持比Bagwell和Staiger (2012b)的线性古诺迁移模型少。
其次,在具有垄断竞争和CES偏好的同质企业模型中,Venables(1987)研究表明:引入小规模进口关税可以通过扩大商品的品种数量从而降低国内价格来改善干预国家的福利。在Venables(1985)模型的基础上,Campolmi等(2014)发现自由贸易条件下品种数量太少。当只有贸易政策可用时,可以以第二好的方式使用这些政策来提高效率;他们进一步研究表明,从全球自由贸易开始,一个国家可以从单方面小幅增加进口关税或小额出口补贴中获益;他们还描述了当每个国家被限制仅使用进口关税或仅使用出口关税时纳什关税的特点。相比于以上文献,本文的分析在结构和结果上都不相同。在结构上,本文分析了一个异质企业模型,其中存在选择效应,且商品的价格加成是可变的。关于研究结果,虽然Campolmi等(2014)考虑了本文没有加以研究的政策情景(例如关于国内政策的作用),但本文也考虑了Campolmi等(2014)没有解决的贸易政策情景。例如,在对单边政策的分析中,本文研究表明,一个国家可以从同时征收小额进出口关税中获益。关于效率,本文在Melitz-Ottaviano模型中正式描述了进入外部性效应,进入外部性效应在Melitz-Ottaviano模型中是新公司进入市场引起市场扭曲的基础。本文还表明,政治最优关税是有效的。最后,在对对称纳什贸易政策的分析中,本文假设进出口关税是同时改变的,本文刻画了这些纳什政策的效率,并确定了相应的提高效率的自由化路径。
再次,本文的内容也与Melitz(2003)有关,该文献探讨了在垄断竞争的市场结构下,当企业是异质性、偏好采取CES形式时的贸易政策。纳什贸易政策由Felbermaryr等(2013)对单部门Melitz模型进行描述。Demidova和Rodriguez-Clare (2009)分析了该模型的一个小国版本,发现最优的单边出口政策是征收出口关税。Haaland和Venables(2016)考虑了一个具有外部商品的两部门模型,并分析了一系列小国模型的最优单边贸易和国内税收。Costinot等(2016)对单部门模型进行了一般处理,假设每个国家都有一整套国内和贸易政策工具,并描述了针对特定企业的关税和统一关税时的最优单边关税情况。他们在分析单边贸易政策干预时确定了贸易条件外部性的核心作用。最后,Caliendo等(2017)在以进入扭曲和中间产品贸易为特征的多部门模型中研究了进口关税。相比于以上文献,本文研究了一个具有线性外部商品的大国两部门模型中,当消费者具有二次型偏好且国内政策不可用时的单边、有效和纳什关税。本文与Costinot等(2016)一样强调贸易条件外部性的核心作用,但本文关注的是一个不同的模型,并将本文的论点建立在政治最优和纳什贸易政策的效率属性上。
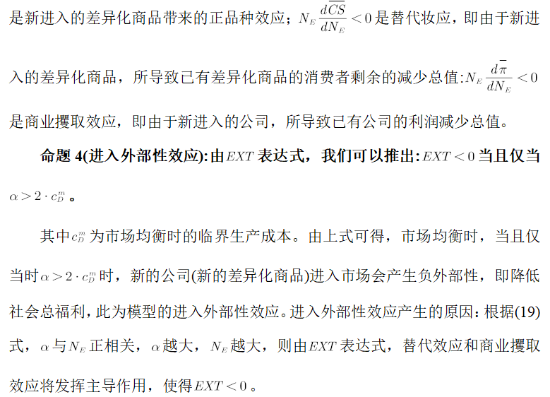
最后,本文对进入-外部性效应的分析与Dhingra和Morrow(2019)以及Nocco等(2014)的研究有关。Dhingra和Morrow考虑了一个具有异质性企业和可加可分偏好的单一部门垄断竞争模型,并表明在CES偏好下市场结果是最优的。相比于该文献,本文研究了Melitz-Ottaviano模型,其中偏好不是可加可分的,并且存在外部商品。在对进入外部性效应的分析中,本文还考虑了次优情景。Nocco等(2014)在Melitz-Ottaviano模型中分析了市场结果的效率属性。他们表明,如果需求参数α高于(低于)临界水平,则市场进入水平高于(低于)最优配置。他们还考虑了次优方案,即向所有企业提供单位生产补贴,并通过向消费者一次性征税来提供资金。
本文对进入外部性效应的分析是与此相关的,但对应于一种不同的次优情景,在这种情景中,单位生产补贴不可用,一次性转移支付可用于补贴或对固定进入成本征税。
2. 理论模型






3. 模型效应




4. 单边贸易政策





5. 有效贸易政策与纳什贸易政策







6. 贸易条件的基本原理





7. ⼆次偏好与CES偏好




8. 结论
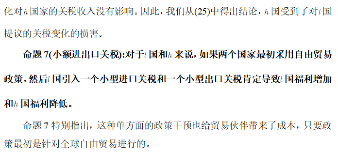
本文运用一个对称的两国Melitz-Ottaviano(2008)模型,分析了单边、有效和纳什贸易政策。当所有国家都实施自由贸易时,一国单方面采取以下贸易政策能够提高自身收益:(1)征收少量进口关税;(2)在贸易成本低生产率差异大时提供小额出口补贴; (3)适当同步小幅提高进出口关税组合。但是这3种措施都会使其贸易伙伴国的福利受损。同时,受到模型参数的影响,市场可能提供太少或太多的市场进入水平,并且即使是在对称贸易政策的范畴内,全球自由贸易通常也是无效的,这就为贸易政策的实施提供了基于效率方面的解释。本文还在对称的贸易政策环境下探讨了各国可以通过交换小幅降低进口关税、出口关税或两者的组合来实现双赢的可能性,更具一般性地,我们发现纳什均衡是无效的,而“政治最优”政策是有效的,这表明贸易条件外部性发挥着核心作用。此外,我们还探讨了为何本模型关于“贸易协定中出口补贴处理方式”的结论,与“差异化产品部门采用不变替代弹性(CES)偏好的模型所得到的结论存在差异。
参考文献
[1] Bagwell,K., Lee,S.H. (2020). Trade policy under monopolistic competition with firm selection. Journal of International Economics, 127:1-39.
[2] Melitz, M.J., Ottaviano, G.I.P. (2008). Market size, trade, and productivity. Rev. Econ. Stud. 75, 295-316.
下期预告
时间:2025年10月31日下午18:30-21:05
地点:南开大学八里台校区经济学院圆阶305教室
论文:
[1] Eaton, J., and Kortum, S. “Technology, Geography, and Trade”. Econometrica, 2002, 70(5).
[2] Caliendo L, Parro F. Estimates of the Trade and Welfare Effects of NAFTA[J]. The Review of Economic Studies, 2015, 82(1).
敬请期待!
文稿:卢源庚、王书林、陈浩
编辑:孔琳
审校:冯笑
2025年11月1日
