云鹰读书会2025年第9期(总249期)
2025-12-032025年11月14日上午,南开大学经济学院云鹰读书会在圆阶301教室“数字经贸科研训练”课堂上顺利进行。本次读书会由2023级本科生张怡婧、刘臻同学展示了Jones C I & Tonetti C(2020)的论文“Nonrivalry and the Economics of Data”,American Economic Review,由国际经济贸易系李坤望老师跟进指导。
特别鸣谢
本次云鹰读书会由南开大学国际经济贸易系
系友苏武康博士赞助支持
摘要
数据具有非竞争性,若能在经济中实现充分共享,将产生规模收益并显著提升总体产出。然而在现实中,数据并不会自动流通:当数据产权归属企业时,企业通常出于竞争压力和对创造性破坏的担忧而选择囤积数据,导致社会层面数据使用不足;而若将数据产权赋予消费者,消费者在隐私损失与潜在收益之间进行自主权衡,则会更愿意促成数据流通,使市场均衡更接近社会最优。基于此,作者构建了一个同时包含生产、隐私、创新与数据交易机制的动态模型,对比分析企业持有数据产权、消费者持有产权、禁止数据交易及社会最优四种制度安排。理论推导与量化结果一致显示:由消费者持有数据产权能够在隐私保护与效率提升之间实现最佳权衡,其均衡结果最接近社会最优;相反,禁止数据交易将削弱数据的非竞争性规模效应,显著降低产出与经济增长。这些结论为数据产权制度设计、数据市场构建以及数字经济治理提供了重要的政策启示。
目录
一、引言
二、基准模型
三、社会最优
四、企业拥有数据
五、消费者拥有数据
六、禁止数据销售
七、分配结果比较
八、数值模拟
九、研究结论
1. 引言
随着数据在经济活动中的作用迅速上升,“数据经济学”逐步成为理解数字经济运行机制与政策设计的重要前沿领域。尽管数据与想法(ideas)同属非竞争性信息,但二者在生成机制和经济功能上存在显著差异:想法可以被视为可重复使用的生产蓝图,一旦被发明即可在多次生产中无限复制;而数据则是在生产和消费过程中不断生成,并与个体行为和市场互动紧密相关。虽然机器学习算法本身属于“想法”,但算法的有效运行又高度依赖大量高质量的数据这一非竞争性投入。现实中,数据传播迅速、可加密且具有高度排他性,而想法的扩散往往较慢且难以完全控制。因此,数据的占有、共享、加密、保护与交易方式,将直接决定经济效率、创新能力和产业竞争格局。尽管已有文献从微观角度探讨数据产权结构、隐私成本以及数据市场效率,但从宏观视角系统刻画数据如何影响产出、增长与资源配置的研究仍相对有限。
本文构建了一个强调数据非竞争性特征的数据市场模型,分析多企业使用环境下数据的最优配置以及不同产权制度的效率后果。研究表明,非竞争性意味着若数据不能在企业间充分共享,将造成显著效率损失;数据销售的限制或非合理的产权安排都可能导致数据利用不足并抑制创新。此外,由于消费者无法承诺只将自身数据出售给某一家企业,科斯定理在该环境下失效,产权的初始分配由此对均衡共享程度、产出水平及创新激励产生实质性影响。文章进一步指出,数据的广泛使用不仅提升静态经济效率,同时对长期增长具有重要意义,而隐私泄露风险与跨市场外部性则可能使市场自发结果偏离社会最优。
与Romer(1990)和Aghion-Howitt(1992)等经典增长模型相比,本文的创新主要体现在三个方面。第一,本文从宏观视角系统分析数据作为非竞争性投入的作用机制,展示其在提高经济效率和产生规模收益上的关键作用,这是现有文献中相对缺乏的;第二,模型允许多家企业同时使用同一份数据,突破了传统增长模型中单企业独占知识的设定,从而揭示数据共享机制对市场结构、企业行为与社会福利的深刻影响;第三,本文引入消费者数据产权概念,并强调由于数据的非竞争性与无法承诺独家出售的特征,科斯定理在此框架下不再成立,产权初始分配因此对经济增长和福利具有实质性后果。总体来看,本文为理解数据制度设计、隐私监管及数字经济治理提供了新的理论基础,也为政策制定者评估不同数据产权安排的社会影响提供了清晰的分析框架。
2. 基准模型


3. 社会最优



4. 企业拥有数据



5. 消费者拥有数据




6. 禁止数据销售

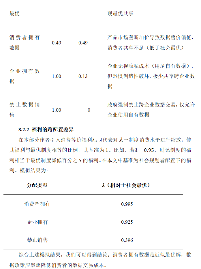
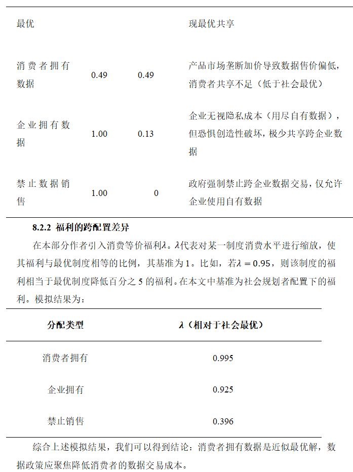
7. 分配结果比较







8.数值模拟



9. 研究结论
“数据的经济价值源于其非竞争性,而数据的利用效率则始终受产权制度安排与市场机制完善程度的限制。”本文通过将数据的非竞争性特征嵌入包含生产、隐私与创新的理论框架,为数据驱动型经济的资源配置逻辑提供了系统分析。简而言之,本文首先证明数据的非竞争性会带来规模报酬递增,进而表明广泛共享数据能产生显著社会收益,但企业因担忧创造性破坏会囤积数据,政府过度限制数据销售也会损失非竞争性带来的效率提升。本文还发现,将数据产权赋予消费者而非企业,能让消费者在隐私担忧与经济收益间自主权衡,最终实现更接近社会最优的数据利用效率,且这一产权安排下的消费与福利水平显著优于企业拥有数据或禁止数据销售的场景。
下期预告
时间:2025年11月28日上午8:55-11:40
地点:南开大学八里台校区经济学院圆阶301教室
论文:Cong L W, Xie D, Zhang L. Knowledge accumulation, privacy, and growth in a data economy[J]. Management science, 2021, 67(10): 6480-6492.
敬请期待!
文稿:张怡婧 刘臻
编辑:孔琳
审校:张洁 赵晨彤
2025年12月3日
